序言
扬州乾照光电有限公司成立于2009年2月份,投资方为厦门乾照光电股份有限公司,成立初企业名称为扬州汉光光电有限公司,2010年更名为扬州乾照光电有限公司。公司主要生产超高亮度、高亮度四元系(AlGaInP)LED外延片、芯片、砷化镓结太阳能电池等光电产品。
2009年,公司在扬州经济技术开发区吕桥河以东地块新建了厂区(一厂),并逐步建设高亮度四元系(InGaAlP)LED外延片及芯片生产项目、超高亮度及功率型InGaAlP外延片及芯片扩建项目、新建高效三结砷化镓太阳能电池外延及芯片产业化项目、四元系LED外延片及砷化镓太阳能电池外延片扩产项目及年产150万片红黄光LED外延片项目。扬州乾照光电有限公司一厂审批及验收情况如下:
表1 扬州乾照光电有限公司一厂审批及验收情况
| 序号 | 项目名称 | 审批日期/文号 | 验收情况 |
| 1 | 高亮度四元系(InGaAlP)LED外延片及芯片项目 | 2009年3月10日 | 2010年10月28日完成验收 |
| 2 | 超高亮度及功率型InGaAlP LED外延及芯片项目 | 2010年10月19日 | 2014年1月28日 |
| 3 | 高效三结砷化镓太阳能电池外延片及芯片产业化项目 | 2012年4月25日 | 2017年2月15日 |
| 4 | 四元系LED外延片及砷化镓太阳能电池外延片扩产项目 | 2017年10月13日 | 本项目 |
| 5 | 年产150万片红黄光LED外延片项目 | 2019年6月10日 扬开管环审批[2019]15号 | 未验收 |
根据《建设项目竣工环境保护验收暂行办法》和《建设项目竣工环境保护验收技术指南 污染影响类》的要求,我公司于2019年5月启动了“四元系LED外延片及砷化镓太阳能电池外延片扩产项目”的竣工环境保护验收工作。在开展工作时,我公司邀请了厦门三森达环境工程有限公司(废水环保设计及施工单位)、上海正帆科技股份有限公司(废气环保设施施工单位)、江苏龙环环境科技有限公司(环评单位)及扬州三方检测科技有限公司(监测单位)的代表及3位相关专业技术的专家,组织成立了验收工作组,采取现场检查、资料查阅、召开验收会议等方式,开展了本项目竣工环境保护验收工作并提出了验收意见。
参照《建设项目竣工环境保护验收技术指南污染影响类》,我公司编制了《扬州乾照光电有限公司四元系LED外延片及砷化镓太阳能电池外延片扩产项目竣工环保验收报告》,共分为三大部分:《验收监测报告内容摘要》、《验收意见》及《其他需要说明的事项》。
第一部分:验收监测报告内容摘要
本项目验收监测由扬州三方检测科技有限公司进行监测,扬州三方检测科技有限公司于2019年7月编制完成《扬州乾照光电有限公司四元系LED外延片及砷化镓太阳能电池外延片扩产项目竣工环境保护验收监测报告书》(扬三方检(2019)验字34号)。
扬州三方检测科技有限公司于2019年7月18日、19日两天对该建设项目产生的废气、废水、厂界噪声进行了现场监测。
1.1 验收标准
1.1.1 污染物排放标准
(1)废气
本项目生产废气中砷化氢、磷化氢废气排放限值参照上海市地方标准《大气污染物综合排放标准》(DB31/933-2015),废气排放标准值详见下表:
表1.1-1 大气污染物排放标准
| 污染物名称 | 排放浓度限值 (mg/m3) | 排放速率(kg/h) | 无组织排放监控浓度限值 (mg/m3) | 执行标准 |
| 磷化氢 | 1.0 | 0.022 | — | 上海市地方标准《大气污染物综合排放标准》DB31/933-2015 |
| 砷化氢 | 1.0 | 0.0036 | — |
(2)废水本项目含砷废水经预处理后与生活污水一并接入市政污水管网,送六圩污水处理厂集中处理达到《城镇污水处理厂污染物排放标准》(GB18918-2002)一级A标准后排入京杭大运河。
污水接管执行六圩污水处理厂接管标准(此标准根据《污水综合排放标准(GB8978-1996)》和《污水排入城镇下水道水质标准(GB/T31962-2015)》中B等级);其中总砷执行表2第一类污染物最高允许排放浓度。具体接管标准见表1.1-2。
表1.1-2 污水排放标准限值表 (单位:mg/L;pH值无量纲)
| 项目 | 接管标准 | 标准来源 |
| 化学需氧量 | 500 | 六圩污水处理厂的接管标准(根据《污水综合排放标准(GB8978-1996)》和《污水排入城镇下水道水质标准(GB/T 31962-2015)》中B等级);其中总砷执行表2第一类污染物最高允许排放浓度 |
| 悬浮物 | 400 | |
| 总砷 | 0.5(一类污染物车间排口浓度) | |
| 总磷 | 8 | |
| 氨氮 | 45 |
(3)噪声
本项目运营期厂界噪声排放标准执行《工业企业厂界环境噪声排放标准》(GB12348-2008)中3类标准。标准值详见下表1.1-3。
表1.1-3 噪声排放标准单位dB(A)
| 点位 | 类别 | 昼间 | 夜间 | 标准来源 |
| 东、南、西、北厂界 | 3类 | 65 | 55 | 《工业企业厂界环境噪声排放标准》(GB12348-2008) |
(4)总量控制
本项目总量控制指标见表1.1-4。
表1.1-4 本项目污染物总量控制指标
| 污染物名称 | 环评/批复量 | |
| 有组织排放废气 | 砷化氢 | 2.13kg/a |
| 废水 | 废水量 | 21.8万m3/a |
| 化学需氧量 | 11.2t/a | |
| 氨氮 | 1.11t/a | |
| 总磷 | 0.118t/a | |
| 总砷 | 15.65kg/a | |
| 固废 | 反应室残留物 | 全部综合利用或安全处置 |
| 废外延片 | ||
| 水处理污泥 | ||
| 废活性炭纤维 | ||
| 废包装纸板和塑料 | ||
| 生活垃圾 | ||
| 备注:废水主要污染物排放总量是一厂区总的排放量 | ||
1.2.1 废气监测内容
表1.2-1 废气监测内容
| 类别 | 监测点位 | 监测符号、编号 | 监测项目 | 监测频次 | 备注 |
| 有组织废气 | 喷淋系统+活性炭纤维吸附系统处理后 | ◎Q1(后) ◎Q2(后) | 磷化氢*、 砷化氢* | 3次/天,连续2天 |
|
| 备注:*外包给有资质的公司检测 | |||||
表1.2-2 废水监测内容
| 监测点位 | 监测符号、编号 | 监测项目 | 监测频次 |
| 总排 | ★W1 | 化学需氧量、悬浮物、氨氮、总磷、总砷 | 4次/天,2天 |
| 砷处理设施排口 | ★W2 | 砷 | 4次/天,2天 |
1.2.3 噪声监测内容
表1.2-3 噪声监测内容
| 监测点位 | 监测符号、编号 | 监测项目 | 监测频次 |
| 东、南、西、北厂界 | ▲Z1~Z4 | 等效声级 | 连续2天 每天昼间、夜间各1次 |
| 声源(声源(空压机、中央空调机组) | ▲Z5、▲Z6 | 等效声级 | 每天昼间1次、1天 |
1.3 验收监测结果及评价
1.3.1 监测期间工况
本次验收监测是针对“四元系LED外延片及砷化镓太阳能电池外延片扩产项目”环境保护设施建设、管理、运行的全面考核,通过对环保设施的处理效果和排污状况进行现场监测,以检查各类污染物防治措施是否达到设计能力和预期效果,并评价其污染物排放是否符合国家标准,是否满足总量控制要求。
2019年7月18日、7月19日验收监测期间,该项目正常生产,各设施运行正常、工况稳定,检测期间生产负荷统计详见表1.3-1。
表1.3-1 监测期间生产工况
| 项目名称 | 主要产品 设计能力 | 设计生产能力(片、天) | 生产 时间 | 监测 日期 | 验收期间产量(片/天) | 负荷% |
| 四元系LED外延片及砷化镓太阳能电池外延片扩产项目 | LED外延片65万片/年; 砷化镓太阳能电池外延片36000片/年; | LED外延片1857 | 350天/年 | 2019年7月18日 | 1672 | 90.0 |
| 93 | 90.3 | |||||
| 砷化镓太阳能电池外延片103 | 2019年7月19日 | 1600 | 86.2 | |||
| 88 | 85.4 |
废水监测结果及评价见下表。
表1.3-2 废水检测结果 (单位:mg/L ,pH无量纲)
| 监测点位 | 监测日期 | 监测项目 | 监测结果(mg/L) | 执行标准值(mg/L) | 备注 | ||||
| 第一次 | 第二次 | 第三次 | 第四次 | 均值或范围 | |||||
| 砷车间处理设施排口 | 2019年7月18日 | 砷(µg/L) | 0.028 | 0.027 | 0.028 | 0.026 | 0.027 | 0.5 | / |
| 2019年7月19日 | 0.026 | 0.029 | 0.025 | 0.027 | 0.027 | 0.5 | / | ||
| 总排口 | 2019年7月18日 | 化学需氧量 | 387 | 374 | 403 | 392 | 389 | 500 | / |
| 悬浮物 | 15 | 13 | 16 | 18 | 16 | 400 | / | ||
| 总磷 | 0.81 | 0.84 | 0.74 | 0.78 | 0.79 | 45 | / | ||
| 氨氮 | 0.065 | 0.082 | 0.053 | 0.103 | 0.076 | 8 | / | ||
| 总砷 | 0.006 | 0.006 | 0.007 | 0.006 | 0.006 | 0.5 | / | ||
| 2019年7月19日 | 化学需氧量 | 365 | 372 | 354 | 343 | 358 | 500 | / | |
| 悬浮物 | 17 | 15 | 19 | 14 | 16 | 400 | / | ||
| 总磷 | 0.88 | 0.93 | 0.96 | 0.84 | 0.90 | 45 | / | ||
| 氨氮 | 0.053 | 0.076 | 0.094 | 0.070 | 0.073 | 8 | / | ||
| 总砷(µg/L) | 0.006 | 0.006 | 0.006 | 0.006 | 0.006 | 0.5 | / | ||
| 备注 |
| ||||||||
监测结果表明:2019年7月18日~7月19日,扬州乾照光电有限公司全厂废水排放口中化学需氧量、悬浮物、氨氮、总磷检测值均符合六圩污水处理厂接管标准;总砷符合《污水综合排放标准》(GB 8978-1996)表1中第一类污染物最高允许排放浓度。
1.3.3 废气监测结果及评价
表1.3-3 有组织废气检测结果


监测结果表明:019年7月16日~7月17日,本项目有组织排放的砷化氢和磷化氢检测值均符合上海市地方标准《大气污染物综合排放标准》(DB31/933-2015)
1.3.4 噪声监测结果及评价
表1.3-6 厂界噪声监测结果与评价 (单位:Leq dB(A))
| 检测时间 | 监测点位 | 检测值 | 标准值 | |
| 昼间 | 夜间 | |||
| 2019年7月18日 | Z1东厂界外1米 | 57.1 | 53.2 | 昼间≤65 夜间≤55 |
| Z2南厂界外1米 | 55.6 | 54.0 | ||
| Z3西厂界外1米 | 49.0 | 47.8 | ||
| Z4北厂界外1米 | 62.3 | 53.8 | ||
| Z5声源(空压机) | 84.5 | / | ||
| Z6声源(中央空调机组) | 89.0 | / | ||
| 2019年7月19日 | Z1东厂界外1米 | 57.2 | 52.6 | |
| Z2南厂界外1米 | 58.9 | 53.6 | ||
| Z3西厂界外1米 | 50.2 | 47.7 | ||
| Z4北厂界外1米 | 63.8 | 53.4 | ||
| 备注: | ||||
监测结果表明:2019年7月18日~7月19日,本项目东、南、西、北四周厂界昼间、夜间噪声检测值均符合 GB12348-2008《工业企业厂界环境噪声排放标准》表 1 中 3 类排放标准。
1.3.5 污染物排放总量核算
废气污染物的排放总量根据各排气筒监测结果(即平均排放速率)与年排放时间(生产:8400h/a,食堂油烟:1400h/a)计算;废水污染物的排放总量根据平均排放浓度与年排放水量计算。
表1.3-7污染物排放总量控制考核情况表(全场废水、本项目废气)
| 污染物名称 | 化学需氧量 | 氨氮 | 总磷 | 总砷 |
| 排放浓度(mg/L) | 374 | 0.074 | 0.85 | 0.006 |
| 实际排放量(t/a) | 1.80 | 0.0004 | 0.004 | 0.029kg/a |
| 总量控制指标(t/a) | 11.2 | 1.11 | 0.118 | 15.65kg/a |
| 是否满足要求 | 满足 | 满足 | 满足 | 满足 |
| 废水量(m3/a) | 4800(废水量按企业提供量进行总量核算) | |||
| 污染物名称 | 砷化氢 |
| 排放速率(kg/h) | 1.63×10-5 |
| 实际排放量(kg/a) | 0.14 |
| 总量控制指标(kg/a) | 2.13 |
| 是否满足要求 | 满足 |
| 年运行时间(小时) | 8400 |
| 备注:砷化氢未检出,按照检出限一般进行总量计算,废气环保设施运行时间按企业提供的工作时间进行总量核算。 | |
废水污染物的排放总量根据监测结果(即平均排放浓度)与年排放水量计算年排放水量按企业提供的核算量计。经计算该项目水污染物中化学需氧量、氨氮、总磷、总砷年排放量均符合扬州市环境保护局对该项目《报告书》的批复要求。有组织废气污染物的排放总量根据监测结果(即平均排放速率)与年排放时间计算。该项目有组织废气污染物砷化氢的年排放量符合扬州市环境保护局对该项目《报告书》的批复要求。
1.4 环保设施去除效率监测结果
1.4.1 废气处理效率
本项目废气治理设施去除效率见表1.4-1。
表1.4-1 废气治理设施去除效率一览表
| 类别 | 治理设施 | 污染物去除效率评价 |
| 废气 | 喷淋系统+活性炭纤维吸附系统2套 | 由于设备安全原因,废气处理装置前不具备检测条件,无法对废气处理设施效率进行评价 |
| 废水 | 依托现有 | / |
| 噪声 | 减振、隔声和消声等治理 | / |
| 固体废物 | 全部综合处置 | / |
| 备注: | ||
1.5.1 污染物排放检测结果
(1)污水
经检测,2019年7月18日~7月19日,扬州乾照光电有限公司全厂废水排放口中化学需氧量、悬浮物、氨氮、总磷检测值均符合六圩污水处理厂接管标准;总砷符合《污水综合排放标准》(GB 8978-1996)表1中第一类污染物最高允许排放浓度。
(2)废气
经检测,2019年7月16日~7月17日,本项目有组织排放的砷化氢和磷化氢检测值均符合上海市地方标准《大气污染物综合排放标准》(DB31/933-2015)
(3)噪声
经检测,2019年7月18日~7月19日,本项目东、南、西、北四周厂界昼间、夜间噪声检测值均符合 GB12348-2008《工业企业厂界环境噪声排放标准》表 1 中 3 类排放标准。
(4)固体废物
本项目废包装纸板和塑料外卖物资回收部门,生活垃圾委托环卫部门处理,废活性炭纤维委托给扬州东晟固废环保处理有限公司处置,反应室残留物、废外延片、水处理污泥委托扬州杰嘉工业固废处置有限公司处置。
(5)总量核算
废水污染物的排放总量根据监测结果(即平均排放浓度)与年排放水量计算年排放水量按企业提供的核算量计。经计算该项目水污染物中化学需氧量、氨氮、总磷、总砷年排放量均符合扬州市环境保护局对该项目《报告书》的批复要求。有组织废气污染物的排放总量根据监测结果(即平均排放速率)与年排放时间计算。该项目有组织废气污染物砷化氢的年排放量符合扬州市环境保护局对该项目《报告书》的批复要求。
1.5.2 建议
(1)加强对废水、废气和噪声污染防治设施的监管,防止扰民现象发生
(2)认真及时做好对固体废弃物的转移工作,以免造成二次污染。
第二部分:验收意见
第三部分:其他需要说明的事项
1 环境保护设施设计、施工和验收过程概况
· 2017年8月22日,“扬州乾照光电有限公司四元系LED外延片及砷化镓太阳能电池外延片扩产项目”获得扬州市经济和信息化委员会下发的《江苏省投资项目备案证》(扬经信备[2017]9号);
· 2018年9月至2019年3月,我公司自行采买废气处理设施,委托上海正帆科技股份有限公司进行安装;
· 2018年至2019年3月,我公司完成设备安装及调试,正式进入调试阶段;
· 2019年5月~6月,我公司进行了资料收集、整理及自查工作。
· 2019年7月18日~19日,扬州三方检测科技有限公司对本项目进行了竣工环保验收监测并编制完成《扬州乾照光电有限公司四元系LED外延片及砷化镓太阳能外延片扩产项目竣工环境保护验收监测报告书》(扬三方检(2019)验字34号);
· 2019年10月31日,我公司邀请了厦门三森达环境工程有限公司(废水环保设计及施工单位)、上海正帆科技股份有限公司(废气环保设施施工单位)、江苏龙环环境科技有限公司(环评单位)及扬州三方检测科技有限公司(监测单位)的代表及3位相关专业技术的专家,组织成立了验收工作组,并组织召开了《扬州乾照光电有限公司四元系LED外延片及砷化镓太阳能外延片扩产项目》竣工环境保护验收现场会议。在该会议上,验收工作组经过充分讨论并踏勘现场,形成了本项目竣工废水废气环境保护验收意见,该验收意见具体见本报告第二部分,其结论如下:
扬州乾照光电有限公司能够按照“扬州乾照光电有限公司四元系LED外延片及砷化镓太阳能外延片扩产项目环境影响报告书”及其批复要求进行建设;验收监测期间,该项目各项污染物均能达标排放,不存在《建设项目竣工环境保护验收暂行办法》(国环规环评[2017]4号)中第八条中不予验收合格的情形。
· 2019年10月,我公司编制完成《扬州乾照光电有限公司四元系LED外延片及砷化镓太阳能外延片扩产项目竣工环保验收报告》。
2 验收依据及技术路线
2.1 法律、法规
2.1.1 国家法律法规
1) 《中华人民共和国环境保护法》,2015年1月1日起施行;
2) 《中华人民共和国水污染防治法》,2018年1月1日起施行;
3) 《中华人民共和国大气污染防治法》,2015年8月29日修订;
4) 《中华人民共和国环境噪声污染防治法》,2018年12月29日修订;
5) 《中华人民共和国固体废物污染环境防治法》,2005年4月1日起施行,2015年4月24日修订;
6) 《中华人民共和国清洁生产促进法》,2003年1月1日起施行;
7) 《中华人民共和国节约能源法》,2008年4月1日起施行;
8) 《中华人民共和国循环经济促进法》,2009年1月1日起施行;
9) 《建设项目环境保护管理条例》,中华人民共和国国务院令第682号令,2017年7月16日;
10)《危险化学品安全管理条例》,国务院第591号令;
11)《国家危险废物名录》,环境保护部、国家发展和改革委员会第39号令;
12)《建设项目环境保护管理条例》(国务院令第682号,2017年7月);
13)《关于规范建设单位自主开展建设项目竣工环境保护验收的通知》(环境保护部);
2.1.2 地方法律法规
1) 《江苏省环境保护条例》,省人大1993年12月29日;
2) 《江苏省排放污染物总量控制暂行规定》(1993)年省政府38号令;
3) 《江苏省大气颗粒物污染防治管理办法》,江苏省人民政府第91号令;
4) 《江苏省环境噪声污染防治条例》,江苏省第十三届人民代表大会常务委员会第二次会议,2018年5月1日实施;
5) 《江苏省固体废物污染环境防治条例》,江苏省第十三届人民代表大会常务委员会第二次会议,2018年5月1日实施;
6) 《江苏省长江水污染防治条例》,江苏省第十三届人民代表大会常务委员会第二次会议,2018年5月1日实施;
7) 《江苏省大气污染防治条例》,江苏省第十三届人民代表大会常务委员会第二次会议,2018年5月1日实施;
8) 《江苏省排污口设置及规范化整治管理办法》,苏环控[97]122号;
9) 《关于印发江苏省建设项目主要污染物排放总量区域平衡方案审核管理办法的通知》,苏环办[2011]71号;
10) 《扬州市地表水水环境功能区划》,扬环[2003]50号;
11) 《省政府关于印发江苏省生态红线区域保护规划的通知》,苏政发[2013]113号;
12) 《关于建设项目竣工环境保护验收有关事项的通知》,江苏省环境保护厅,2018年1月26日;
13) 关于省厅贯彻落实《建设项目竣工环境保护验收暂行办法》的通知;
14) 《关于发布《建设项目竣工环境保护验收暂行办法》的公告)(国环归规环评[2017]4号);
15) 《关于贯彻落实建设项目危险废物环境影响评价指南要求的通知》,苏环办〔2018〕18号,2018.1.16;
16) 《江苏省工业和信息产业结构调整指导目录(2012 年本)》(苏经信产业[2013]18 号);
17) 《关于修改<江苏省工业和信息产业结构调整指导目录(2012 年本)>部分条目的通知》(苏经信产业[2013]183 号)。
2.2 验收技术规范
1) 《排污单位自行监测技术指南总则》(HJ819-2017)
2) 《环境空气质量标准》(GB3095-2012);
3) 《声环境质量标准》(GB3096-2008);
4) 《地下水质量标准》(GB/14848-2017);
5) 《地表水环境质量标准》(GB3838-2002);
6) 《污水综合排放标准》(GB8978-1996);
7) 《大气污染物综合排放标准》(GB16297-1996);
8) 《工业企业厂界环境噪声排放标准》(GB12348-2008);
9) 《危险废物贮存污染控制标准》(GB 18597-2001);
10) 《一般工业固体废物贮存、处置场污染控制标准》(GB18599-2001);
11) 《建设项目竣工环境保护验收技术指南 污染影响类》,环境保护部;
12) 《关于加强建设项目竣工环境保护验收监测工作中污染事故防范环境管理检查工作的通知》(中国环境监测总站,总站验字[2005]188 号文)。
2.3 验收技术路线
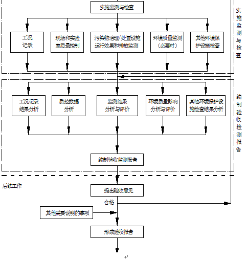
本项目验收的技术路线参照图2.3-1。


图2.3-1 竣工环保验收技术路线
2.4 环评报告及其批复文件
1. 《扬州乾照光电有限公司四元系LED外延片及砷化镓太阳能外延片扩产项目环境影响报告书》,江苏龙环环境科技有限公司,2017.9;
2. 《关于扬州乾照光电有限公司四元系LED外延片及砷化镓太阳能外延片扩产项目环境影响报告书的批复》,扬环审批[2017]104号,2017.10.13。
1.2 其他
1. 《扬州乾照光电有限公司四元系LED外延片及砷化镓太阳能外延片扩产项目竣工环境保护验收监测报告书》,(扬三方检(2019)验字34号),2019年7月,扬州三方检测科技有限公司。
3 环评及批复要点
3.1 项目概况
3.1.1 建设项目基本信息
项目名称:四元系LED外延片及砷化镓太阳能电池外延片扩产项目;
建设性质:扩建;
投资总额:44373万元(人民币);
建设地点:扬州市经济技术开发区下圩河路8号;
环保投资:预期环保投资额为590万元,占投资额的1.3%;
职工人数:本项目新增员工30人;
工作时间:全年生产350天,执行四班两倒全天制,全天24小时生产。
3.1.2 地理位置及周围概况
扬州乾照光电有限公司位于扬州市经济技术开发区下圩河路8号,项目厂址周边主要为工业用地、道路用地及集中居住区等。本项目生产车间100m范围内无环境敏感点。
项目地理位置见图 3.1-1,位于经济扬州经济技术开发区位置见图3.1-2。
3.2 建设内容
3.2.1 生产规模及产品方案
本项目产品主要为高亮度四元系红黄光LED外延片和砷化镓太阳能电池外延片。
产品方案和项目组成分别见下表:
| 序号 | 产品名称 | 生产规模 |
| 1 | 高亮度红黄光LED外延片 | 65万片/年 |
| 2 | 太阳电池外延片 | 36000片/年 |
表3.2-1 建设项目的产品方案
3.2.2 主要原辅料用量
本项目主要原辅材料和能源消耗见表3.2-2。
表3.2-2 项目要原辅料及消耗
类别 原辅材料名称 重要组分、规格(浓度等) 单位 包装 年使用量 备注 LED外延片 砷化镓衬底 4寸 片 — 187500 装片 三甲基铟 浓度100% 克 350克/瓶 25600 反应 三甲基镓 浓度100% 克 4000克/瓶 218000 反应 三甲基铝 浓度100% 克 700克/瓶 41500 反应 砷烷 浓度100% 公斤 22.5公斤/瓶 1000 反应 磷烷 浓度100% 公斤 19公斤/瓶 2200 反应 氢气 99.9999% 立方米 — 237000 反应 氮气 99.9999% 立方米 — 60000 反应 太阳能电池外延片 砷化镓衬底 4寸 片 — 48000 装片 三甲基铟 浓度100% 克 350克/瓶 4800 反应 三甲基镓 浓度100% 克 4000克/瓶 46000 反应 三甲基铝 浓度100% 克 700克/瓶 5400 反应 砷烷 浓度100% 公斤 22.5公斤/瓶 700 反应 磷烷 浓度100% 公斤 19公斤/瓶 400 装片 氢气 99.9999% 立方米 — 80000 反应 氮气 99.9999% 立方米 — 20000 反应
3.2.3 主体工程建设内容
本项目主体工程均依托厂区现有主体工程,详见下表。
表3.2-3 项目主体工程
| 序号 | 项目 | 单位 | 合计 | 备注 | |
| 1 | 规划总用地 | ㎡ | 43055 | / | |
| 2 | 总建筑面积 | ㎡ | 44823 | / | |
| 其中 | 生产厂房 | ㎡ | 15888 | 共3层,本项目位于一层的闲置区域内 | |
| 1#研发楼 | ㎡ | 5146.04 |
| ||
| 2#研发楼 | ㎡ | 4112 |
| ||
| 仓库 | ㎡ | 300 |
| ||
| 动力站 | ㎡ | 1395 |
| ||
| 气站 | ㎡ | 150 |
| ||
| 办公楼 | ㎡ | 2518 |
| ||
| 危废库 | ㎡ | 200 |
| ||
| 危险品库 | ㎡ | 114 |
| ||
| 配电间 | ㎡ | 280 |
| ||
| 污水处理 | ㎡ | 1200 |
| ||
| 传达室 | ㎡ | 30 |
| ||
| 消防泵房 | ㎡ | 372 |
| ||
| 3 | 建筑密度 | % | 35 | / | |
| 4 | 容积率 | - | 1.03 | / | |
3.2.4 主要生产设备
本项目生产设备见表3.2-4。
表3.2-4设备清单
| 类型 | 名称 | 规格型号 | 数量(台套) | 用途 | 备注 |
| 外延片 | MOCVD | 2800G4 | 8 | 生长外延片 | 新增 |
| 氢气纯化器 | PSH30 | 3 | 纯化氢气 | 新增 | |
| 化学尾气处理器 | Gemini Constellation | 2 | 处理废气 | 新增 | |
| 高温真空炉 | HBM800 | 1 | 烘烤MOCVD配件 | 新增 | |
| 氮气纯化器 | PS8-MGT20-N-2 | 3 | 纯化氮气 | 新增 | |
| X射线衍射仪 | X’Rert.pro | 1 | 测试晶格 | 新增 | |
| 电化学CV测试仪(ECV) | PN4400 | 1 | 测试掺杂浓度 | 新增 | |
| PL测试机 | YWafer Mapper GS4 | 2 | 测试波长 | 新增 | |
| 砷烷气柜 | safegas 90 | 2 | 输送砷烷 | 新增 | |
| 磷烷气柜 | safegas 90 | 2 | 输送磷烷 | 新增 | |
| 氦气检漏仪 | UL1000Fab | 2 | 测漏 | 新增 | |
| 硅烷气柜 | safegas 60 | 2 | 输送硅烷 | 新增 | |
| 全自动超纯氢气净化设备 | 30Nm3/h | 2 | 纯化氢气 | 新增 | |
| LED光谱波长测试系统 | SSP3112 | 2 | 测试亮度 | 新增 | |
| 露点仪 |
| 2 | 监测气体水氧值 | 新增 | |
| 自动清洗机 |
| 2 | 清洗备件 | 新增 | |
| CM4 |
| 8 | 监测有毒气体 | 新增 | |
| H2探测器 |
| 3 | 监测氢气含量 | 新增 | |
| O2含量探测器 |
| 2 | 监测氧气含量 | 新增 | |
| 公用 | 螺杆空压机 | 60m3/min | 3 | 空压制备 | 依托现有 |
| 循环水系统 | 40m3/h | 1 | 设备冷却 | 新增 |
3.3 生产工艺流程
(1)四元系红、黄LED外延片生产工艺

图3.3-1 四元系红、黄LED外延片生产工艺流程图
生产工艺说明:
外延片生产工艺核心是采用低压金属有机物化学气相沉积(LPMOCVD)工艺,将三甲基铟、三甲基镓、三甲基铝、磷烷、砷烷等原材料,在专用设备反应室中分解为铟、镓、铝、磷、砷等单质,并沉积在掺硅(采用n型硅烷作为掺杂源)的砷化镓单晶片上生长得到外延片。
(1)以砷化镓单晶片作为衬底,将砷化镓衬底装入外延炉生长。
(2)在进行生长之前,外延炉要进行抽真空,然后向外延炉反应室通入氮气和氢气,然后开始电加热升温。当炉温升至700℃左右(外延炉的工作程序由计算机程序系统控制),同时通入金属有机源(三甲基镓、三甲基铟等),在高温条件下在衬底上反应生成发光层材料,整个过程约持续5个小时。
(3)反应结束后,只向反应室中通入保护气氢气和氮气,并开始降温,待温度降到常温时,打开反应室的盖,取出产品外延片。
(4)取出外延片,在常温常压下,用双晶衍射仪原位监控,相衬显微镜等检验外延片的光电参数(波长、亮度、电子迁移率、波长分布等),合格的产品进行包装。不合格产品作为固废处置,该工序会产生废外延片S1-2。
低压金属有机物化学气相沉积(LPMOCVD)工艺描述:在外延片生长的过程中,低压金属有机物化学气相沉积(LPMOCVD)工艺是关键工艺技术,其具体过程描述如下:砷烷和磷烷气体经过压力温度控制装置进入LPMOCVD设备的反应室参加反应,大约95%的砷烷和磷烷气体参与外延片生长,其中35%的砷烷和磷烷参与反应后进入产品,其余65%的砷烷和磷烷在高温、N2的环境下生成主要含砷化镓、磷化镓的固体,附着在外延炉内壁及管道内壁上或者被过滤器截留。这些固体冷却后封存,作为固废(S1-1)处置。
另外5%未被截留的砷烷和磷烷气体,随保护气及产生的甲烷气体(约3.5吨/年)一起进入气体喷淋处理装置,经特定喷淋液喷淋处理后,形成的废液送污水处理装置进一步处理。而经过尾气喷淋处理装置处理后仍有极少量未被吸收的少量气体经过尾气处理器的排风机前面的碳纤维废气处理器进一步吸附净化后,经排气筒排入大气环境中。
在排气口处设置气体监测仪,当砷烷和磷烷的浓度超过50ppb时,监测仪就会将信息反馈到送气装置,送气装置就立即停止向反应室送砷烷和磷烷气体,气相沉积过程就立刻停止。
外延片反应方程式:
Al/Ga(CH3)3+AsH3 →AlGaAs+3CH4
Al/Ga/In(CH3)3+PH3 →AlGaInP+3CH4
Ga(CH3)3+PH3 →GaP+3CH4
生产工艺及用气管道布设情况描述:
本项目购进的砷烷、磷烷等均为液态瓶装,钢瓶放置在气瓶柜中,通过控制面盘进行减压(恒压)控制,再通过双层不锈钢气体管道输送至气体分配箱,再通过不锈钢管道送至各生产设备。
整个工艺过程在洁净厂房内进行,根据工程设计,工艺过程完全密闭,漏率<10-9mbar·l/s。气柜、生产设备均设置CM4毒气探测点位,报警设置为25ppb。
有毒元素价态情况描述:
砷烷中的砷以及磷烷中的磷在气态条件下为-3价,在该价态下为剧毒性,未反应的砷烷、磷烷在化学尾气处理过程中被氧化成+3或+5价的砷酸(磷酸)和亚砷酸(亚磷酸),尾气处理产生的废水通过石灰石-铁盐法二级混凝沉淀后生成不溶于水的焦压砷酸铁盐等沉淀。
本项目使用的MO源中的镓、铟均为+3价,经过生产高温反应后价态不变,沉积在衬底材料上。
(2)砷化镓太阳能电池外延片生产工艺
图3.3-2 太阳能电池外延片生产工艺流程图
太阳能电池外延片生产工艺与LED外延片的生产工艺一致,只是生产出的外延片结构上存在差异,工艺流程说明详见LED外延片工艺说明。
3.4 公辅工程
项目配套建设的公用及辅助工程设施组成情况见表3.4-1。
表3.4-1 公用及辅助工程设施情况表
| 类别 | 名称 | 厂区已有设计能力 | 一期项目 (已建) | 二期项目 (已建) | 三期项目 (已建) | 本项目 | 备注 |
| 公用工程 | 纯水 制备 | 45t/h | 36.5t/h | 1.5t/h | — | 新鲜水来自市政自来水管网 | |
| 供电 | 6700KVA | 1500KVA | 4000 KVA | 300 KVA | 2000KVA | 新增1套变压器 | |
| 空压 | 60m3/min | 8 m3/min | 16 m3/min | 3 m3/min | 5m3/min | 依托现有空压机组 | |
| 制冷 | 1200冷吨 | 250冷吨 | 400冷吨 | 20冷吨 | 200冷吨 | 依托现有制冷机组 | |
| 循环冷却水 | 50 m3/h | 10 m3/h | 30m3/h | 5 m3/h | 10 m3/h | 新增1套40m3/h | |
| 蒸汽 | — | 1.5t/h | 12000t/a | — | — | 扬州供热有限公司 | |
| 氮气 | — | 38万m3 | 195.5万m3 | 6.5万m3 | 8万m3 | 开发区盈德气体采用管道供给 | |
| 贮运工程 | 原料仓库 | 现有1座200 m2原料仓库 |
| ||||
| 危险化学品库 | 现有1座114 m2危险化学品库 | 用于存放衬底、MO源、异丙醇、丙酮等 | |||||
| 成品库 | 现有1座100m2成品仓库 |
| |||||
表3.5-1 “三同时”验收一览表
| 类别 | 污染源 | 污染物 | 治理措施(设施数量、规模、处理能力等) | 投资(万元) | 处理效果、执行标准或拟达要求 | 完成 时间 | |
| 废气 | 外延片反应废气 | 砷化氢、磷化氢 | 喷淋系统+活性炭纤维吸附系统2套+25m排气筒2座 | 90 | 降低废气排放量,确保废气达标排放 | 新增 | |
| 废水 | 生产废水 | COD、SS、总砷、总磷 | 现有污水处理站 | — | 满足污水处理厂接管标准 | 依托现有措施 | |
| 生活污水 | COD 、SS、氨氮 | 接入区域污水管网 | — | ||||
| 噪声 | 消音器、隔音罩、减震垫、隔声门窗、专用设备间等 | — | 确保厂界达标 | 依托现有措施 | |||
| 固废 | 一般固废临时收集、存放场所40m2 | — | 无雨淋、无渗漏 | 依托现有措施 | |||
| 危废处置暂存库200m2 | — | ||||||
| 危废处置协议 | 10 | 安全处置 | 新增 | ||||
| 清污分流 | 厂区内雨污分流管网 | — | 雨污分流 | 依托现有措施 | |||
| 排污口 | 排污口规范化整治 | 新增排气筒2个,设置采样平台 | 6 | 排污口规范化 | 新增 | ||
| 废水排口2个、流量计2套、COD和砷在线监测系统2套 | — | 依托现有措施 | |||||
| 事故风险 | 相应的消防器材 | — | 降低本项目环境风险的概率 | 依托现有措施 | |||
| 1座450m3消防水池、1座500m3事故收集池 | — | ||||||
| 应急预案修编 | 5 | 新增 | |||||
| 卫生防护距离设置 | 厂区须以车间为边界设置100m的卫生防护距离,能够满足大气环境防护距离和卫生防护距离的设置要求。 | — | — | — | |||
| 以新带老 | 合理规范处置各类危废 | 10 | 安全处置 |
| |||
| 其他 | 运营期环境监测费用 | 10 | 减轻环境影响 | — | |||
| 废水处理实验及科研费用 | 30 | 减少污染物排放 |
| ||||
| 环保设施运行维护费用 | 39 | 保证稳定达标排放 |
| ||||
| 环境监理 | — | 降低环境事故率 | — | ||||
| 环保专项投资 | 590 | 占工程总投资的1.3% |
| ||||
| | |||||||
3.6 环评结论及建议
3.6.1 拟建项目概况
扬州乾照光电有限公司成立于2009年2月份,投资方为厦门乾照光电股份有限公司,成立初企业名称为扬州汉光光电有限公司,2010年更名为扬州乾照光电有限公司。公司主要生产超高亮度、高亮度四元系(AlGaInP)LED外延片、芯片、砷化镓结太阳能电池外延片等光电产品。
2009年,公司在扬州经济技术开发区吕桥河以东地块新建厂区,并逐步建设高亮度四元系(InGaAlP)LED外延片及芯片生产项目、超高亮度及功率型InGaAlP外延片及芯片扩建项目及新建高效三结砷化镓太阳能电池外延及芯片产业化项目。
2012年,扬州隆耀光电科技发展有限公司因经营不善退出了芯片市场(停产)。扬州乾照光电有限公司于2013年10月成功竞买隆耀公司在扬州市经济技术开发区东风河西路8号的生产厂区。乾照公司于2014年投资40000万元(人民币)在新厂区建设四元系LED芯片扩产项目一期工程(年产100亿粒红、黄LED芯片),生产内容及规模为:高亮度四元系红、黄光LED芯片100亿粒/年(以8milX8mil芯片为标准折算)。
为了进一步提升企业综合竞争力、实现可持续发展的目标,乾照公司拟投资44373万元,在一厂区建设四元系LED外延片及砷化镓太阳能电池外延片扩产项目,项目达产后可形成年产高亮度红黄光LED外延片65万片和砷化镓太阳能电池外延片36000片的生产规模。
3.6.1 环境质量现状
(1)大气环境质量现状
监测结果表明:评价区内各评价因子均达到相应的环境空气质量标准要求,拟建项目所在区域环境空气质量总体较好。
(2)地表水环境现状
监测结果表明:监测期间京杭大运河水质能够满足《地表水环境质量标准》(GB3838-2002)中的Ⅳ类水环境功能要求。
(3)声环境现状
监测结果表明:本项目四侧厂界昼夜声环境质量均能满足3类功能区要求,声环境质量现状良好。
(4)地下水环境质量现状
监测结果表明:项目拟建地区域地下水各监测指标均符合《地下水质量标准》(GB/T14848-93) Ⅳ类及以上标准。
(5)土壤环境质量现状
监测结果表明:项目拟建厂区内土壤监测点各监测因子均符合《土壤环境质量标准》(GB15618-1995)中二级标准要求。
3.6.2 污染排放情况
(1)废水
本项目新增废水量可在厂区原有批复总量范围内平衡。
(2)废气
本项目新增废气砷化氢0.00085t/a,排放量在开发区内平衡。
3.6.3 主要环境影响
(1)废水
本项目产生的废水主要为废气洗涤塔废水和新增员工的生活污水,生产废水经厂区内现有污水站预处理达标后与生活污水一起接入区域污水管网,送开发区六圩污水处理厂集中处理。本项目所排废水水质、水量均在污水处理厂接纳范围内,不会对园区污水处理厂的处理能力和处理效果造成冲击,尾水达标排放京杭大运河。
(2)废气
本项目各排气筒排放的各类污染物最大落地浓度均远小于标准值,经大气稀释扩散后对周围环境影响较小,不会改变区域大气环境功能。
扬州乾照光电有限公司一厂区未设置大气环境防护距离。
扬州乾照光电有限公司一厂区生产车间设置了100m的卫生防护距离。从厂区周边概况图可以看出,该卫生防护距离范围内无环境敏感目标,能够满足卫生防护距离的设置要求。
(3)噪声
经预测,通过采取有效的隔声、消声、减振等措施后,本项目营运期间四侧厂界噪声能够做到达标排放,与现状值叠加后昼间声环境质量能够满足《声环境质量标准》(GB3096-2008)中3类标准。
(4)固废
本项目产生的固废包括生产固废和生活垃圾,固体废物综合处置率可达100%,不会对周围环境造成影响。
(5)土壤和地下水
本项目通过采取各类防渗措施后对地下水和土壤的影响较小。
3.6.4 污染防治措施
(1)废水
本项目产生的废水主要为废气洗涤塔废水和新增员工的生活污水。
生产废水经厂区内现有污水站预处理达标后接入区域污水管网,生活污水直接接入区域污水管网。
(2)废气
本项目在外延片生产过程中,使用的特殊气体砷烷、磷烷,其中绝大部分在工艺中反应消耗外,其余尾气经喷淋处理系统+活性炭纤维吸附处理后通过25m排气筒集中排放。经有采取上述措施后,本项目各类废气均能做到达标排放。
(3)固废
本项目产生的固废包括生活垃圾和生产固废。
生产固废中废包装纸板和塑料为一般固废,外卖物质回收部门。
生产固废中反应室残留物、废外延片、水处理污泥、废活性炭纤维均属于危险废物,须按照相应的类比分别委托具有相应接收资质的单位安全处置,并在试生产前落实处置协议。
(4)噪声
本项目主要噪声源为空压机、风机和各种水泵等生产辅助设备,噪声源声级范围为75~90dB(A)。
本项目通过采取减振、隔声和消声等治理措施后,再经距离衰减,对区域声环境影响较小,场界噪声能够满足《声环境质量标准》(GB3096-2008)中相应的标准限值。
综上,通过建设项目污染防治措施可行性分析章节的内容可知,建设项目实施后,废水、废气、噪声治理方案切实可行,能够保证达标排放;固废处置方案可行,全部达到有效、安全处置。本项目环保投资预计费用总和约为590万元,占项目总投资的1.3%。
综上所述,本项目营运期在环保措施落实到位的情况下,其生产运作过程对周围环境的影响不大,不会引起区域环境质量的明显变化,区域各环境功能仍能维持现状。
3.6.5 环境管理与监测计划
本项目建成后将对周围环境造成一定的影响,因此建设单位应在加强环境管理的同时,定期进行环境监测,以便及时了解该项目在不同时期对环境造成影响程度,采取相应措施,消除不利因素,减轻环境污染,使各项环保目标落到实处。
3.6.6 建议
(1) 拟建项目在设计和建设过程中要高起点规划、高水平设计、高标准建设、高质量运行、高标准管理,与设计单位充分沟通,最大限度减少污染物的排放量;
(2) 生产过程中贯彻循环经济的理念,加强生产管理和环境管理,按照《中华人民共和国清洁生产促进法》中的相关要求,组织实施清洁生产审核。
督促工作人员工正确佩戴防尘口罩,做好职业健康防护工作;定期安排从业人员参加职业健康检查,并建立员工职业健康监护档案。
3.7 环评批复意见
你公司报送的《 LED外延片及砷化镓太阳能电池外延片扩产项目环境影响报告书》(以下简称《报告书》)悉。我局委托扬州大学工程设计研究院对《报告书》组织技术评估,并依照《环境影响评价法》《建设项目环境保护管理条例》等法律规定进行了审查,现批复如下:
一、你公司拟投资44373万元,在开发区下圩河路8号(一厂区)实施四元系LED外延片及砷化镓太阳能电池外延片扩产项目,年增高亮度红黄光LED外延片65万片和砷化镓太阳能电池外延片36000片。根据你公司委托江苏龙环环境科技有限公司编制的《报告书》结论,在全面落实各项污染防治和风险防范措施后,本项目建设对环境的不利影响可得到缓解和控制,能够满足环境保护相关法规和标准的要求,具体环境可行性。结合本项目环评行政许可公示意见反馈情况,我局原则同意《报告书》评价结论。
二、你公司应认真对照《报告书》中各项环保要求,将环境保护和清洁生产理念贯彻到项目设计、建设、运行全过程,提高工艺装备自动化控制水平,强化安全管理,确保各类污染物稳定达标排放,须重视落实以下要求:
(一)本项目应实行清污分流,废气洗涤塔排水单独收集进入现有高砷废水预处理装置处理,总砷等一类污染物达到《污水综合排放标准》(GB8978-1996)表1限值后,再接入厂区一期项目污水处理系统进行处理,达接管标准后送六圩污水处理厂。
(二)本项目MOCVD产生的尾气经二级喷淋+活性炭纤维吸附处理后,通过25米高排气筒排放。砷化氢、磷化氢等污染物排放标准参照上海市地方标准《大气污染物综合排放标准》(DB31/933-2015)执行。
(三)认真落实《报告书》提出的噪声、土壤及地下水污染防治措施,厂界噪声应符合《工业企业厂界环境噪声排放标准》(GB12348-2008)3类限值。
(四)严格执行固体废物污染防治相关法律法规等规定,落实危险废物股繁华管理的各项要求,本项目反应室残留物、废外延片、水处理污泥、废活性炭纤维等均属危险废物,须委托有资质单位安全处置,公司内贮存设施应符合《危险废物贮存污染控制标准》(GB18597-2001)。
(五)公司应按照《企业突发环境事件隐患排查与治理工作指南(试行)》(环保部公告2016年第74号)及《报告书》要求健全风险防范措施,及时修编突发环境事件应急预案并备案,强化应急培训和演练,保障环境安全。
三、本项目生产车间外设置100米卫生防护距离,该范围内不得建设环境敏感目标。
四、本次建成后,一厂区主要污染物排放总量指标调整为:
(一)工业废水接管量21.8万m³/a、COD 11.2t/a、氨氮1/11t/a、总磷0.118t/a、总砷15.65kg/a;
(二)废气排放量NOx0.086t/a、VOCs0.17t/a、砷化氢2.13kg/a;
(三)工业固体废物全部综合利用或安全处置。
五、你公司应按照《江苏省排污口设置及规范化整治管理办法》(苏环控[1997]122号)的规定设置排污口,各类环保设施应设立标准的图形标志,落实《报告书》提出的环境管理与监测计划。
六、项目需配套建设的环保设施必须与主体工程同时设计、同时施工、同时投产使用。项目竣工后,你公司应按环保部规定的标准和程序对环保设施进行验收,经验收合格,方可投入生产。扬州市环境监察支队负责本项目现场监督管理。
七、你公司应按照《建设项目环境影响评价信息公开机制方案》(环发[2015]162号)建立环评信息公开机制,高度关注并妥善解决公众反映的本项目有关环境问题,履行好社会责任和环境责任。
八、项目的性质、规模、地点、采用的生产工艺或者防治污染、防治生态破坏的措施等发生重大变动的,应当重新报批环境影响评价文件。自批准之日起满5年方开工建设的,气环境影响评价文件应报我局重新审核。
九、你公司应在收到本批复后20个工作日内,将批准后的环境影响报告书分送市环境监察支队、市经济技术开发区管委会安环局,并按规定接受各级环保主管部门的监督检查。
4 主体工程及环境保护设施的实施情况
4.1 验收资料收集情况
表4.1-1 验收资料收集情况统计表
| 序号 | 文件内容 | 实施时间 | 实施单位 |
| 1 | 《江苏省投资项目备案证》(备案证号:扬经信备[2017]9号) | 2014.8.22 | 扬州市经济和信息化委员会 |
| 2 | 《扬州乾照光电有限公司四元系LED外延片及砷化镓太阳能外延片扩产项目环境影响报告书》 | 2017.9 | 江苏龙环环境科技有限公司 |
| 3 | 《关于扬州乾照光电有限公司四元系LED外延片及砷化镓太阳能外延片扩产项目环境影响报告书的批复》,扬环审批[2017]104号 | 2017.10.13 | 扬州市环境保护局 |
| 4 | 《工业危险废弃物处理合同(扬州)》 | 2017.9.7 | 扬州东晟固废环保处理有限公司 |
| 5 | 《危险废物处置合同》 | 2018.4.27 | 张家港中鼎包装处置有限公司 |
| 6 | 《危险废物处置协议书》 | 2018.10.17 | 扬州杰嘉工业固废处置有限公司 |
| 7 | 扬州乾照光电有限公司一厂污水站设计方案 | 2019.06 | 扬州乾照光电有限公司 |
| 8 | 扬州乾照光电有限公司总平面布置图 | 2019.06 | 扬州乾照光电有限公司 |
| 9 | 扬州乾照光电有限公司污水管网图 | 2019.06 | 扬州乾照光电有限公司 |
| 10 | 生产设备清单 | 2019.06 | 扬州乾照光电有限公司 |
| 11 | 生产工艺流程图 | 2019.06 | 扬州乾照光电有限公司 |
| 12 | 项目原辅料用量表 | 2019.06 | 扬州乾照光电有限公司 |
| 13 | 项目产量统计表 | 2019.06 | 扬州乾照光电有限公司 |
| 14 | 《扬州乾照光电有限公司环保管理制度》 | 2019.06 | 扬州乾照光电有限公司 |
| 15 | 《扬州乾照光电有限公司四元系LED外延片及砷化镓太阳能电池外延片扩产项目竣工环保验收监测报告书》 | 2019.07 | 扬州三方检测科技有限公司 |
4.2项目周边概况
本项目的环境保护目标列于表4.2-1,周围概况见图4.2-1。
表4.2-1 本项目环境保护目标一览表
| 环境要素 | 环境保护对象名称 | 方位 | 最近距离 | 规模 | 环境功能 |
| 空气环境 | 富川瑞园小区 | NE | 约580m | 千人居住区 | 二类 |
| 九龙花园小区 | NE | 约2500m | 千人居住区 | ||
| 阳光新苑小区 | E | 约670m | 千人居住区 | ||
| 依云城邦小区 | E | 约430m | 千人居住区 | ||
| 中海运河丹堤小区 | E | 约1200m | 千人居住区 | ||
| 中海855地块 (在建) | E | 约1200m | 千人居住区 | ||
| 华利珑庭小区 | SE | 约630m | 千人居住区 | ||
| 金地艺境小区 | SE | 约1100m | 千人居住区 | ||
| 江海学院 | SE | 约1400m | 约1500人 | ||
| 扬子村居民点 | SE | 约2000m | 约70户/280人 | ||
| 美锦云天小区 (在建) | S | 约55m | 千人居住区 | ||
| 高旻寺 | S | 约1100m | 约200人 | ||
| 桂花苑小区 | S | 约2000m | 约50户/200人 | ||
| 冯巷村居民点 | SW | 约1300m | 约20户/80人 | ||
| 刘庄居民点 | SW | 约1300m | 约25户/100人 | ||
| 张庄居民点 | SW | 约1600m | 约20户/80人 | ||
| 蔡庄居民点 | SW | 约1800m | 约30户/120人 | ||
| 花园庄居民点 | SW | 约2100m | 约40户/160人 | ||
| 孙庄居民点 | SW | 约2000m | 约35户/140人 | ||
| 曹庄居民点 | SW | 约2300m | 约80户/320人 | ||
| 丁庄居民点 | SW | 约1800m | 约90户/360人 | ||
| 尚城小区 | W | 约970m | 千人居住区 | ||
| 通达学院 | W | 约1300m | 约2000人 | ||
| 工业职业技术学院 | W | 约1450m | 约1500人 | ||
| 商务高等职业学校 | W | 约980m | 约1000人 | ||
| 星河蓝湾小区 | W | 约2100m | 千人居住区 | ||
| 冻青花园小区 | W | 约2100m | 约150户/600人 | ||
| 汇金谷小区 | NW | 约2200m | 约500人 | ||
| 南浦花园小区 | NW | 约2300m | 千人居住区 | ||
| 扬州大学 | NW | 约1100m | 约3000人 | ||
| 蓝山庄园 | NW | 约2100m | 千人居住区 | ||
| 林溪山庄 | NW | 约2400m | 千人居住区 | ||
| 星都芳庭小区 | NW | 约2400m | 千人居住区 | ||
| 金湖湾小区 | NW | 约2700m | 千人居住区 | ||
| 振兴花园小区 | NW | 约2300m | 千人居住区 | ||
| 润和绿景城小区 | NW | 约2000m | 千人居住区 | ||
| 骏和玲珑湾小区 | NW | 约1900m | 千人居住区 | ||
| 华建雅筑小区 | N | 约1800m | 千人居住区 | ||
| 856地块在建小区 | N | 约1800m | 千人居住区 | ||
| 监庄村庞圩组 | N | 约1800m | 约30户/120人 | ||
| 富扬路居民点(吕桥村) | N | 约380m | 约30户/120人 | ||
| 水环境 | 吕桥河 | W | 约15m | 小河 | Ⅴ类 |
| 下圩河 | S | 约15m | 小河 | ||
| 古运河 | E | 约850m | 中河 | ||
| 京杭大运河 | E | 约4800m | 大河 | Ⅳ类 | |
| 声环境 | 美锦云天小区 (在建) | S | 约55m | 千人居住区 | 2类 |
| 生态环境 | 高旻寺风景名胜区 | SW | 约1.5km | 4.77km2 | 二级管控区 |
4.3 环保手续履行情况
4.3.1 环评审批手续落实情况
本次项目为扩建项目,其环评审批手续落实进度情况如下:
本项目于2017年委托江苏龙环环境科技有限公司编制《扬州乾照光电有限公司四元系LED外延片及砷化镓太阳能外延片扩产项目环境影响报告书》,该项目于2017年10月13日通过扬州市环境保护局审批,审批文号为扬环审批[2017]104号。
4.3.2 建设过程中重大变动及相应手续落实情况
(1)设备变化
氦气检漏仪:环评中为2台,实际建设中无氦气检漏仪,根据环评内容,本项目不使用氦气。
变动内容对照见核查表:
表5.1-1建设项目是否构成重大变动核查表
| 序号 | 苏环办[2015]256号文规定 | 实际变动情况 | 备注 |
| 1 | 主要产品品种发生变化(变少的除外) | 无变动 | / |
| 2 | 生产能力增加30%及以上 | 无变动 | / |
| 3 | 配套的仓储设施(储存危险化学品或其他环境风险大的物品)总储存容量增加30%及以上 | 无变动 | / |
| 4 | 新增生产装置,导致新增污染因子或污染排放量增加;原有生产装置规模增加30%及以上,导致新增污染因子或污染物排放量增加 | 无变动 | / |
| 5 | 项目重新选址 | 无变动 | / |
| 6 | 在原厂址内调整(包括总平面布置或生产装置发生变化)导致不利环境影响显著增加 | 无变动 | / |
| 7 | 防护距离边界发生变化并新增了敏感点 | 无变动 | / |
| 8 | 厂外管线路由调整,穿越新的环境敏感区;在现有环境敏感区内路由发生变动且环境影响或环境风险显著增大 | 无变动 | / |
| 9 | 主要生产装置类型、主要原辅材料类型、主要燃料类型、以及其他生产工艺和技术调整且导致新增污染因子或污染物排放量增加 | 设备减少,不增加污染物排放 | 非重大变动 |
| 10 | 污染防治措施的工艺、规模、处置去向、排放形式等调整,导致新增污染因子或污染物排放量、范围或强度增加;其他可能导致环境影响或环境风险增大的环保措施变动 | 无变动 | 非重大变动 |
4.4 项目主体建设情况
4.4.1 项目基本概况
扬州乾照光电有限公司位于扬州市经济技术开发区下圩河路8号建设四元系LED外延片及砷化镓太阳能电池外延片扩产项目,项目建设性质为扩建;本项目公司内现有厂房进行生产活动;本项目总投资44373万元,其中环保投资590万;本项目新增劳动定员30人,年工作350天,四班两倒全天制,8400小时。
经过自查,本项目基本情况与环评及批复要求一致,未发生变更。
4.4.2 建设项目性质
本项目主要为四元系LED外延片及砷化镓太阳能电池外延片生产,本项目建设不影响现有项目的生产规模。
本项目性质及建设规模满足环评及批复要求。
4.4.3 建设项目建设地点
扬州乾照光电有限公司位于扬州市经济技术开发区下圩河路8号,项目厂址周边主要为工业用地、道路用地及集中居住区等。
本项目建设地点与环评报告中规定的建设地点一致,未发生建设地点变更。
4.4.4 建设项目产品方案
本项目产品方案见表4.4-1。
表4.4-1 本项目产品方案自查一览
| 产品名称 | 环评及批复内容 | 实际生产规模 | 自查结果 |
| 高亮度红黄光LED外延片 | 65万片/年 | 65万片/年 | 一致 |
| 太阳电池外延片 | 36000片/年 | 36000片/年 | 一致 |
经过自查,本项目产品方案能够满足环评及批复中要求
4.4.5 建设项目主体工程
根据环评及批复的要求,本项目利用公司内现有厂房进行生产活动,不新增主体工程。
4.4.6 建设项目公辅工程及公用设备
本项目具体公辅工程核查见表4.4-3。
表4.4-3 建设项目公辅工程自查结果一览表
| 序号 | 名称 | 环评及批复 要求 | 建设现状 | 照片 | 自查结果 |
| 1 | 给水 | 新鲜水来自市政 自来水管网 | 新鲜水来自市政 自来水管网 | / | 一致 |
| 2 | 排水 | 利用厂区内现有污水处理设施及管网。本项目的排水体制采用“雨污分流制”, 雨水经厂内雨水管网收集后排入市政雨水管网,就近排放;生产废水经预处理装置处理至满足接管标准要求后,与生活污水一起排入开发区污水管网,送扬州六圩污水处理厂集中处理 | 利用厂区内现有污水处理设施及管网。详见雨污管网走向图4.4-1 | / | 一致 |





根据自查结果,本项目公辅工程中空调机组、制冷系统、空压机、冷却塔与环评文件中存在变动,该变动不影响生产产能,并且不增加污染物排放量,能够满足环评文件及批复中要求。
4.4.7 建设项目生产工艺
本项目主要生产工艺与环评报告中的一致,未发生变化。项目生产工艺情况自查情况见下表。
表4.4-3 生产工艺流程自查一览表

4.4.8 建设项目设备清单
根据项目环评及批复要求,对现场设备进行了核查。生产设备型号及数量与环评中一致。主要设备清单见表4.4-4:
表4.4-4 建设项目主要设备自查清单








经现场自查,设备型号与环评中一致,部分辅助设备数量少于环评中数量,不影响生产能力,主体生产设备数量均在环评报告及批复要求的范围内,能够满足环评及批复的要求。
4.4.9 原辅材料消耗情况
本项目在调试期为2019年5月至7月内主要原辅材料使用情况见下表。
表4.4-6 原辅材料使用情况
| 序号 | 生产类别 | 原辅料名称 | 环评中 年耗量 | 月平均用量 | 当月耗量(kg) | ||
| 5月 | 6月 | 7月 | |||||
| 1 | LED外延片 | 砷化镓衬底 | 187500片 | 15625片 | 15000 | 15000 | 15000 |
| 2 | 三甲基铟 | 25600g | 2133.33g | 1600 | 1600 | 1600 | |
| 3 | 三甲基镓 | 218000g | 18166.67g | 13600 | 13600 | 13600 | |
| 4 | 三甲基铝 | 41500g | 3458.33g | 2500 | 2500 | 2500 | |
| 5 | 砷烷 | 1000kg | 83.33kg | 60 | 60 | 60 | |
| 6 | 磷烷 | 2200kg | 183.33kg | 130 | 130 | 130 | |
| 7 | 氢气 | 237000m³ | 19750m³ | 14800 | 14800 | 14800 | |
| 8 | 氮气 | 60000m³ | 5000m³ | 3750 | 3750 | 3750 | |
| 9 | 太阳能电池外延片 | 砷化镓衬底 | 48000片 | 4000片 | 3000 | 3000 | 3000 |
| 10 | 三甲基铟 | 4800g | 400g | 300 | 300 | 300 | |
| 11 | 三甲基镓 | 46000g | 3833.33g | 2800 | 2800 | 2800 | |
| 12 | 三甲基铝 | 5400g | 450g | 330 | 330 | 330 | |
| 13 | 砷烷 | 700kg | 58.33kg | 40 | 40 | 40 | |
| 14 | 磷烷 | 400kg | 33.33kg | 25 | 25 | 25 | |
| 15 | 氢气 | 80000m³ | 6666.67m³ | 5000 | 5000 | 5000 | |
| 26 | 氮气 | 20000m³ | 1666.67m³ | 1250 | 1250 | 1250 | |
4.4.10 调试阶段产品产量情况
本项目在调试期2019年5月至7三个月内的产品产量见下表。
表4.4-7 调试期产品产量统计表
| 产品名称 | 设计总产能 | 生产周期 | 月平均产能 | 生产月份 | 产量 | 负荷(%) |
| LED外延片 | 65万片 | 12 | 5.42万片 | 5 | 4.1万片 | 75.65 |
| 6 | 4.3万片 | 79.34 | ||||
| 7 | 4.1万片 | 75.65 | ||||
| 太阳能外延片 | 36000片 | 12 | 3000片 | 5 | 2500片 | 83.33 |
| 6 | 2500片 | 83.33 | ||||
| 7 | 2600片 | 86.67 |
4.5 项目环保设施情况
4.5.1 废气治理措施情况
根据环评内容,本项目在外延片生产过程中,使用的特殊气体砷烷、磷烷,其中绝大部分在工艺中反应消耗外,其余尾气经喷淋处理系统+活性炭纤维吸附处理后通过25m排气筒集中排放;针对各类废气均设置收集处理系统,全车间采用封闭结构和微负压设计,有效减少了无组织废气的逸散量。
表4.5-1 建设项目废气治理措施自查一览表



经现场自查,废气环保设施与环评中要求一致。
4.5.2 废水治理措施情况
本项目污水处理系统利用厂区内原有污水系统中含砷、含磷废水处理系统,根据现场核实,含砷、含磷废水处理系统未发生改变,具体情况见下表。
表4.5-2 废水处理工艺自查表

表4.5-2 废水处理设施安装情况一览表



4.5.3 噪声治理措施情况
根据环评报告要求,本项目的噪声污染源主要为空压机、风机和各种水泵等生产辅助设备,噪声源声级范围为75~90dB(A)。
合理布置噪声源,将生产设备均布置在厂房内,利用厂房进行隔声;空压机、风机设置在隔声房内,安装消声器,并用矿渣棉等材料对管道进行包扎,隔绝噪声;泵类设备均设置在隔声房内,并采用减振基础控制噪声。
根据上述要求,本项目均选用低噪声动力设备和机械设备,并按照工业设备安装的有关规范进行安装,设备均布置于车间内部,设备均安装减震基础,空压机、泵类布置在单独房间内。

图4.5-1 噪声治理措施
4.5.4 固废防治措施情况
根据环评内容,本项目生产过程产生的固体废物主要有反应室残留物、废外延片、水处理污泥、废活性炭纤维、废包装纸板和塑料及生活垃圾。
本项目反应室残留物、废外延片、水处理污泥、废活性炭纤维属于危险废物,反应室残留物和水处理污泥委托扬州杰嘉工业固废处置有限公司进行处置,废外延片委托盛隆资源再生(无锡)有限公司进行处置,废活性碳纤维委托扬州首拓环境科技有限公司进行处置;废包装纸板和塑料委托物资回收单位综合利用;生活垃圾委托环卫部门进行处置。
本项目利用厂区内现有危险固废库(200㎡)和一般固废库(20㎡),不新建。
本项目已按照环评要求落实以上固废污染防治措施,固体废物综合处置率达100%。
表4.5-3 项目危险废物处置单位情况
| 序号 | 危废名称 | 类别 | 处置单位 |
| 1 | 废外延片 | HW49 | 盛隆资源再生(无锡)有限公司 |
| 2 | 废活性炭纤维 | HW49 | 扬州首拓环境科技有限公司 |
| 3 | 水处理污泥 | HW24 | 扬州杰嘉工业固废处置有限公司 |
| 3 | 反应室残留物 | HW24 |

图4.5-2 危险废物暂存场所

图4.5-3 一般固废暂存场所
4.1.1 土壤、地下水治理措施情况
根据环评文件中要求,本项目采取了分区措施,将厂区分为污染区和非污染区,并将污染区域进一步分为一般污染防治区、重点污染防治区,详细情况见下表:
表4.5-4 厂区防渗分区表
防渗分区 防渗技术要求 重点防渗区 危化品仓库 等效黏土防渗层Mb≥6.0m,K≤1×10-7cm/s;或参照GB18597执行 污水处理站 应急事故池 罐区 生产车间 基础必须防渗,防渗层为至少1m厚黏土层(渗透系数≤10-7cm/s),或2mm厚高密度聚乙烯,或至少2mm厚的其他人工材料,渗透系数≤10-7cm/s,或参照GB18597执行 危废暂存库 一般防渗区 一般库区 等效黏土防渗层 Mb≥1.5m,K≤1× 10-7cm/s;或参照 GB18599执行 公辅工程区域 简单防渗区 办公区域、厂区路面 一般地面硬化
本项目不新增主体工程,依托厂区内现有的危化品仓库、污水处理站、应急事故池、罐区、生产车间、危废暂存库等,以上设施的土壤及地下水防治措施均在现有项目中验收通过,因此本项目的土壤、地下水防治措施能够满足环评及批复要求。
4.5.6 排污口规范化情况
根据环评报告,本项目排污口规范化落实情况见表4.5-4。
表4.5-5 排污口规范化落实情况



4.6 调试期项目环保设施落实情况
本项目的调试期时间为2019年04月至2018年08月,调试期内废水处理设施、废气处理设施、噪声处理设施、固废处理设施及应急演练情况等具体内容如下。
4.6.1 调试期废水处理设施运行情况
本项目产生的生产废水包括含砷含磷废水和职工的生活污水,其中生产废水经厂内现有废水处理装置预处理后与生活污水等其它废水一起排入市政污水管网,送城市污水处理厂集中处理。
根据试生产调试期的废水排放在线监测结果,调试期间废水处理装置运行良好,未出现设备故障和紧急事故,排放废水均能做到达到排放标准。同时,我公司建立了污水处理设施运行记录和水质检测的台账。
表4.6-1 废水在线监测数据
| 时间 | 流量(t) | COD | |
| 均值 | 排量 | ||
| 2019-07-01 | 34.00 | 90.62 | 3081.00 |
| 2019-07-02 | 47.00 | 80.57 | 3787.00 |
| 2019-07-03 | 19.00 | 70.68 | 1343.00 |
| 2019-07-04 | 12.00 | 66.92 | 803.00 |
| 2019-07-05 | 8.00 | 99.75 | 798.00 |
| 2019-07-06 | 45.00 | 69.51 | 3128.00 |
| 2019-07-07 | / | 74.00 | / |
| 2019-07-08 | 71.00 | 95.82 | 6803.00 |
| 2019-07-09 | 9.00 | 157.83 | 1420.50 |
| 2019-07-10 | 6.00 | 79.83 | 479.00 |
| 2019-07-11 | 39.00 | 73.13 | 2852.00 |
| 2019-07-12 | 89.00 | 83.02 | 7389.00 |
| 2019-07-13 | 124.00 | 63.65 | 7893.00 |
| 2019-07-14 | 15.00 | 61.87 | 928.00 |
| 2019-07-15 | 46.00 | 72.00 | 3312.00 |
| 2019-07-16 | 24.00 | 59.38 | 1425.00 |
| 2019-07-17 | 3.00 | 77.00 | 231.00 |
| 2019-07-18 | 9.00 | 74.56 | 671.00 |
| 2019-07-19 | 9.00 | 60.89 | 548.00 |
| 2019-07-20 | 3.00 | 118.33 | 355.00 |
| 2019-07-21 | 8.00 | 126.00 | 1008.00 |
| 2019-07-22 | 8.00 | 114.38 | 915.00 |
| 2019-07-23 | 58.00 | 159.86 | 9272.00 |
| 2019-07-24 | 27.00 | 124.85 | 3371.00 |
| 2019-07-25 | 25.00 | 124.08 | 3102.00 |
| 2019-07-26 | 13.00 | 122.46 | 1592.00 |

图4.6-2 废水处理设施运行记录

图4.6-3 废水处理在线监测
4.6.2 调试期废气处理设施运行情况
调试期内本项目废气处理设施处理设施均得到有效的利用,确保生产中产生的废气有效处理,项目有组织排放的砷化氢和磷化氢检测值均符合上海市地方标准《大气污染物综合排放标准》(DB31/933-2015)。

图4.6-4 废气处理设施巡检记录
4.6.3 调试期噪声处理设施运行情况
本项目的噪声污染源主要为空压机、风机和各种水泵等生产辅助设备,采取的降噪措施主要为减震、隔声和吸声措施,调试期内噪声处理设施的运行情况良好。
4.6.4 调试期固废处理设施运行情况
本项目生产过程产生的固体废物主要有反应室残留物、废外延片、水处理污泥、废活性炭纤维、废包装纸板和塑料及生活垃圾。其中反应室残留物、废外延片、水处理污泥、废活性炭纤维属于危险废物,反应室残留物和水处理污泥委托扬州杰嘉工业固废处置有限公司进行处置,废外延片委托盛隆资源再生(无锡)有限公司进行处置,废活性碳纤维委托扬州首拓环境科技有限公司进行处置;废包装纸板和塑料委托物资回收单位综合利用;生活垃圾委托环卫部门进行处置。调试期内产生的危险废物建立了详细的危废台帐,对全过程都进行了监管。
表4.6-5 危险废物处理情况
| 日期 | 危险废物编号 | 危险废物名称 | 当月入库数量(T) | 当月出库数量 | 出库去向 | 上月库存数量(T) | 当月结存数量(T) | |
| 2019年 | 5月 | HW24 | 反应室残留物 | 0.4 | 0 | - | 0 | 0.4 |
| HW49 | 废外延片 | 0 | 0 | - | 0 | 0 | ||
| HW24 | 水处理污泥 | 14 | 10.08 | 扬州杰嘉工业固废处置有限公司 | 70.707 | 74.527 | ||
| HW49 | 废活性炭纤维 | 0 | 0 | - | 0.814 | 0.814 | ||
| 6月 | HW24 | 反应室残留物 | 0.4 | 0 | - | 0.4 | 0.8 | |
| HW49 | 废外延片 | 0 | 0 | - | 0 | 0 | ||
| HW24 | 水处理污泥 | 10.8 | 7.92 | 扬州杰嘉工业固废处置有限公司 | 74.527 | 77.407 | ||
| HW49 | 废活性炭纤维 | 0 | 0 | - | 0.814 | 0.814 | ||
| 7月 | HW24 | 反应室残留物 | 0.4 | 0 | - | 0.8 | 1.2 | |
| HW49 | 废外延片 | 0 | 0 | - | 0 | 0 | ||
| HW24 | 水处理污泥 | 8.4 | 11.58 |
| 77.407 | 74.227 | ||
| HW49 | 废活性炭纤维 | 0 | 0 | - | 0.814 | 0.814 | ||
注:企业未单独对本项目的危险废物进行统计,此表中危废量均为全场的产生量。
1.1.1 “以新带老”措施落实情况
根据环评内容,厂区内现有环境问题主要为《国家危废名录(2016版)》已于2016年8月1日起施行,我公司目前尚未及时对厂区内产生的各类危险废物调整相应的危废类别及代码,且光刻胶尚未委托有资质单位处置。
我公司先根据《国家危废名录(2016版)》对厂区内危险废物进行了梳理,并按照要求重新签订了危险废物处置协议(详见附件),能够满足环评文件中“以新带老”措施要求。
1.1.2 项目 “三同时”一览表
表4.6-5 项目 “三同时”一览表
| 项目名称 | 环评要求 | 实际建设情况 | 自查 情况 | |||||
| 类别 | 污染源 | 污染物 | 治理措施(设施数量、规模、处理能力等) | 达到要求 | 建设 性质 | |||
| 废气 | 外延片反应废气 | 砷化氢、磷化氢 | 喷淋系统+活性炭纤维吸附系统2套+25m排气筒2座 | 达标排放 | 新增 | 喷淋系统+活性炭纤维吸附系统2套, 25m排气筒(1#排气筒)1根 | 满足环评要求 | |
| 废水 | 生产废水 | 化学需氧量、悬浮物、总砷、总磷 | 依托厂区现有的含砷废水处理系统处理 | 达标排放 | 依托现有 | 依托厂区现有处理设施进行处理,不新增 | 一致 | |
| 生活污水 | 化学需氧量、悬浮物、氨氮 | 接入区域污水管网 | 依托厂区现有管网接入区域污水管网 | |||||
| 噪声 | 消音器、隔音罩、减震垫、隔声门窗、专用设备间等 | 达标排放 | 依托现有 | 已按照环评要求配套实施各项噪声防治措施 | 一致 | |||
| 固废 | 一般固废临时收集、存放场所40m2 | 无雨淋 无泄漏 | 依托现有 | 已按照环评要求配套实施各项固废防治措施 | 一致 | |||
| 危废处置暂存库200m2 | ||||||||
| 危废处置协议 | ||||||||
| 清污分流 | 厂区内清污分流管网 | 清污分流 | 依托现有 | 已按照环评要求,实施了清污分流管网 | 一致 | |||
| 排污口 | 排污口规范化整治 | 新增排气筒2个,设置采样平台 | 排污口规范化 | 新增 | 新增2根排气筒并设施了采样平台;污水排口设、雨水排口依托厂区内现有排口 | 一致 | ||
| 废水排口2个、流量计2套、COD和砷在线监测系统2套 | 依托现有 | |||||||
| 事故风险 | 相应消防器材 | / | / | 依托厂区现有消防器材 | 一致 | |||
| 砂土等惰性应急材料 | 依托厂区内现有的应急材料 | 一致 | ||||||
| 事故应急池(400m³) | 依托厂区内现有的事故应急池 | 一致 | ||||||
| 风险事故应急预案 | 已编制风险应急预案 | 一致 | ||||||
| 卫生防护距离设置 | 厂区须以车间为边界设置100m的卫生防护距离,能够满足大气环境防护距离和卫生防护距离的设置要求。 | 100m卫生防护距离内无环境保护敏感目标 | 一致 | |||||
| 以新带老 | 合理规范处置各类危废 | 已按照环评要求落实到位 | 一致 | |||||
| 环保专项投资 | / | |||||||
2 其他环境保护措施的实施情况
2.1 环保管理制度
我公司根据相关法律法规、规章制度及国家、地方环保管理的要求,结合企业自身管理经验和管理要求制定了相关的一系列环保管理制度。
我公司各项环保管理制度详见下图。



图5.1-1 现场各项环境保护制度
2.2 应急措施落实情况
2.2.1 应急预案编制
2019年4月,扬州乾照光电有限公司编制了《扬州乾照光电有限公司(一厂)突发环境风险事件应急预案》,2019年5月6日经专家审查后符合要求,予以备案,备案号为32100-2019-011-M。
表5.2-1 建设项目环境风险应急预案主要内容
| 序号 | 项 目 | 内 容 及 要 求 |
| 1 | 应急计划区 | 危险目标:装置区、贮罐区、环境保护目标 |
| 2 | 应急组织机构、人员 | 工厂、地区应急组织机构、人员 |
| 3 | 预案分级响应条件 | 规定预案的级别及分级响应程序 |
| 4 | 应急救援保障 | 应急设施,设备与器材等 |
| 5 | 报警、通讯联络方式 | 规定应急状态下的报警通讯方式、通知方式和交通保障、管制 |
| 6 | 应急环境监测、抢险、救援及控制措施 | 由专业队伍负责对事故现场进行侦察监测,对事故性质、参数与后果进行评估,为指挥部门提供决策依据 |
| 7 | 应急检测、防护措施、清除泄漏措施和器材 | 事故现场、邻近区域、控制防火区域,控制和清除污染措施及相应设备 |
| 8 | 人员紧急撤离、疏散,应急剂量控制、撤离组织计划 | 事故现场、工厂邻近区、受事故影响的区域人员及公众对毒物应急剂量控制规定,撤离组织计划及救护,医疗救护与公众健康 |
| 9 | 事故应急救援关闭程序与恢复措施 | 规定应急状态终止程序 事故现场善后处理,恢复措施 邻近区域解除事故警戒及善后恢复措施 |
| 10 | 应急培训计划 | 应急计划制定后,平时安排人员培训与演练 |
| 11 | 公众教育和信息 | 对工厂邻近地区开展公众教育、培训和发布有关信息 |

图5.2-1 应急预案备案文件
2.2.2 调试阶段应急演练
演练时间:2018.7.24下午3:30~4:30
演练地点:危险废物暂存库
参与人员:环保组成员
演练情景:2018年7月24日下午3:20,当事人A在转移废异丙醇至危废库时,不小心将废异丙醇包装桶跌落在地上,废液向地面上流淌,并向周围散发刺鼻性的气味。
演练流程:
(1) 事故发生后,当事人立即切断泄漏源,并打电话向领班汇报,领班判断事故风险等级后打电话向应急小组总指挥请求支援。
(2)应急小组总指挥评判事故发展态势宣布启动应急预案,同时通知联络组协调紧急疏散组、警戒组、抢险救灾组、环境保护组等展开应急工作。
(3) 紧急疏散组组织环保组人员紧急疏散至紧急集合点,并清点人数。
(4)警戒组在事故现场拉起警戒线实施现场警戒,禁止无关人员进入警戒线内。
(5)抢险救灾组安排人员按要求穿戴好防护用品(防毒面具、橡胶手套等),使用黄沙对泄漏液体进行围堵,防治泄漏物扩散,并用黄沙进行覆盖吸附。并进行初期火灾的扑救,尽可能减少损失。
(6)环境保护组负责进行雨水管网封堵工作,并清理被污染的应急物资。
(7)总指挥询问人员伤势、事故损失及影响等情况,应急小组成员一一作答。
(8)总指挥做点评、宣布应急救援结束。
演练小结:本次演练召集了环保组成员参与,演练过程中,所有参演人员能有效组织、迅速地对环境事件警报做出相应反应,通过本次演练进一步增强了员工的防范意识和应急响应能力,了解和掌握危险废弃物泄漏时如何采取必要的应急措施,以及灭火器的正确使用,以便在事故中达到快速、有序、及时、有效的效果。

图5.2-2 应急演练照片
2.3 配套措施落实情况
【防护距离控制及居民状况】
根据环评内容,本项目生产车间不需要设置大气环境防护距离;根据卫生防护距离的选取原则,本项目生产车间设置100m的卫生防护距离。
根据现场核查,本项目无组织排放源包络线范围内无敏感目标,符合卫生防护距离的设置要求。
2.4 其他措施落实情况
根据环评,本项目无林地补偿、珍稀动植物保护、区域环境整治、相关外围工程建设等相关内容。
3 整改工作情况
在验收工作过程中,我公司无不符合环保要求的设施和措施。
4 验收会议
4.1 验收会议情况
4.2 验收工作组人员组成
4.3 验收意见
具体见第二部分
附件
1. 《扬州乾照光电有限公司四元系LED外延片及砷化镓太阳能外延片扩产项目环境影响报告书》,江苏龙环环境科技有限公司,2017.9;
2. 《关于扬州乾照光电有限公司四元系LED外延片及砷化镓太阳能外延片扩产项目环境影响报告书的批复》,扬环审批[2017]104号,2017.10.13;
3. 扬州乾照光电有限公司应急预案备案表,扬州市环境监察支队;
4. 《扬州乾照光电有限公司四元系LED外延片及砷化镓太阳能外延片扩产项目竣工环境保护验收监测报告书》,(扬三方检(2019)验字34号),2019年7月,扬州三方检测科技有限公司;
5. 危废协议
6. 《扬州乾照光电有限公司四元系LED外延片及砷化镓太阳能外延片扩产项目》竣工环境保护验收现场会议签到表;
7. 《扬州乾照光电有限公司四元系LED外延片及砷化镓太阳能外延片扩产项目竣工环境保护验收意见》。
